Architecture Diagrams

Shaka data flow diagram

Shaka ownership diagram

Shaka cast diagram

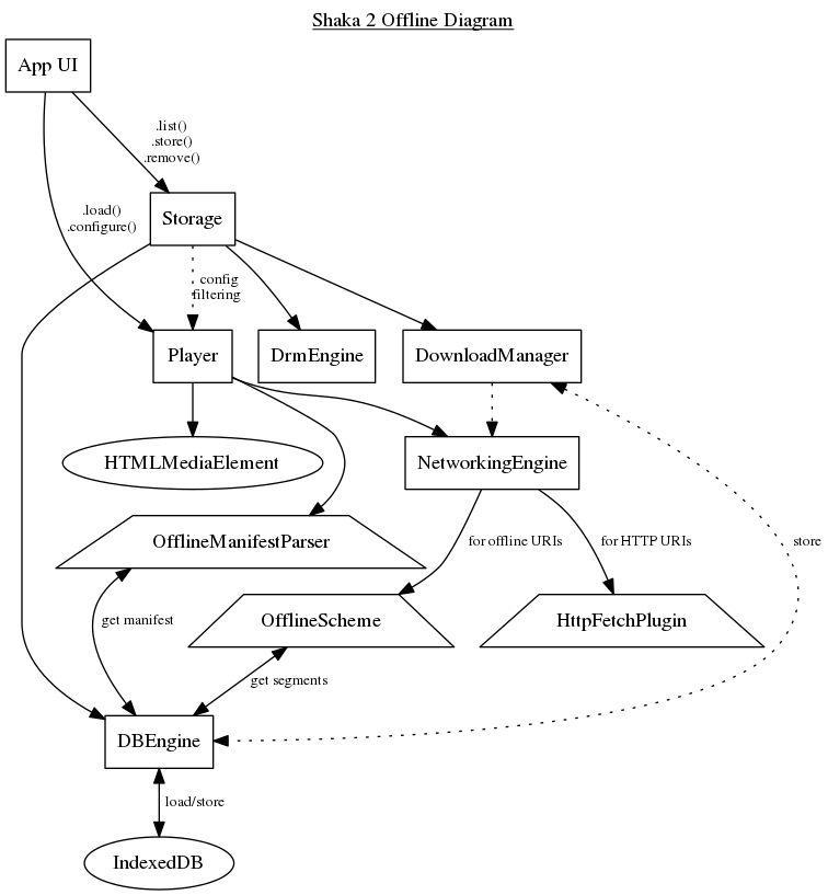
Shaka offline diagram

PresentationTimeline diagram

Demo page architecture